曾带货优思益 李若彤明道等致歉 明星承诺先行赔付
沄森™2026-04-03
4月1日,央视曝光了“澳洲优思益”虚构海外产地、伪造品牌背景的问题。所谓的墨尔本工厂实际上是一家汽车维修站,而产品则是在国内代工生产。目前,该产品已全网下架,多位明星和主播曾带货相关产品并为此致歉
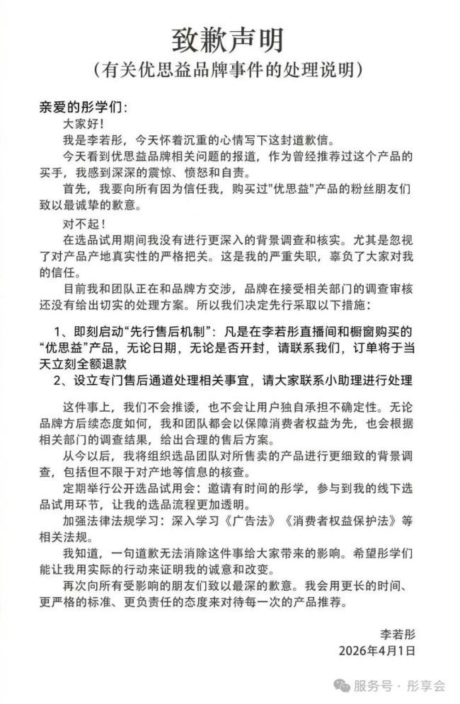
曾带货优思益 李若彤明道等致歉 明星承诺先行赔付。4月1日,央视曝光了“澳洲优思益”虚构海外产地、伪造品牌背景的问题。所谓的墨尔本工厂实际上是一家汽车维修站,而产品则是在国内代工生产。目前,该产品已全网下架,多位明星和主播曾带货相关产品并为此致歉。李若彤表示,将启动“先行售后机制”,为在她直播间和橱窗购买的“优思益”产品全额退款。明道承诺,通过其直播间或橱窗渠道购买“YouthIt优思益”产品的消费者,可以在30个工作日内联系直播间小助理进行退款处理。章小蕙通过公司账号“玫瑰是玫瑰”发布声明,对事件表示歉意,并承诺在15个工作日内对通过其渠道购买产品的消费者进行退款。曾舜晞以工作室名义发布致歉声明,向消费者、粉丝及合作伙伴道歉,并表示将在品牌背景追踪和公众沟通方面改进。

国家市场监督管理总局对此事高度重视,立即组织相关部门开展调查核实,严查违法违规行为,维护市场秩序,保护消费者权益。4月2日,国务院食安办、市场监管总局、海关总署约谈了抖音、淘天、小红书三家平台企业,要求严格遵守相关法律法规,加强审核把关,强化商品管理,加大不良信息处理力度,畅通消费者咨询、投诉、举报渠道,维护消费者合法权益,促进行业健康发展。

此外,浙江杭州市场监管部门已对杭州索象营销策划有限公司展开调查,提取了服务内容和资金往来等相关材料,并对该公司涉嫌的广告违法行为进行了立案调查。同时,对报道中涉及的杭州社淘电子商务有限公司、杭州爱德思达传媒科技有限公司也进行了立案调查。


所有文章未经授权禁止转载、摘编、复制或建立镜像,违规转载法律必究。
举报邮箱:1002263188@qq.com